Files
wasmtime/cranelift/peepmatic/examples/redundant-bor.png
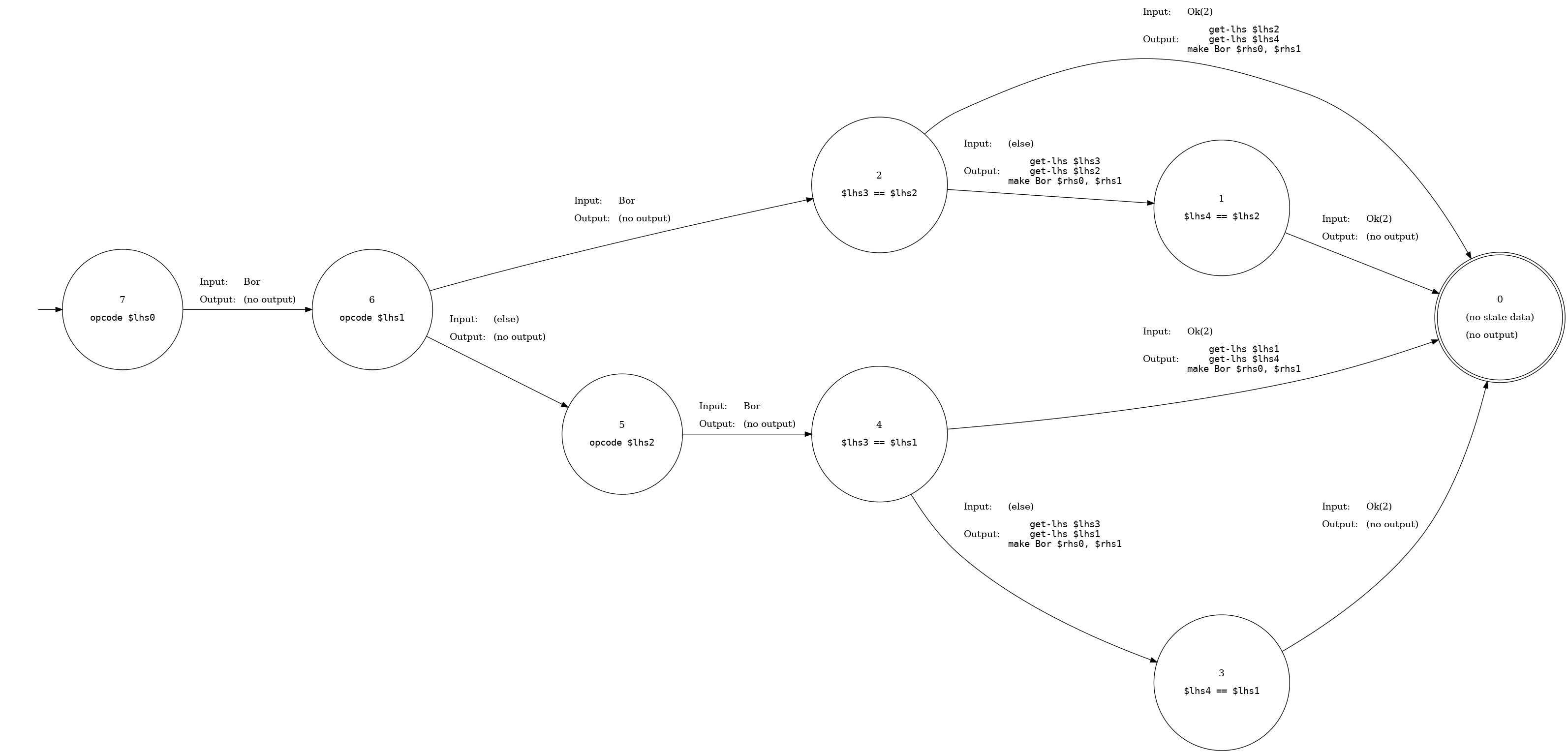
Nick Fitzgerald 122c67d90a peepmatic: Update example automata image
The linear IR that the automata uses has changed, so the image needs to be
updated to reflect that.
2020-10-13 11:03:48 -07:00

252 KiB
3187x1531px

/T0b1/wasmtime/raw/commit/abbe28d833d1a869384ec00b74af35cafc4766dc/cranelift/peepmatic/examples/redundant-bor.png