Files
wasmtime/cranelift/peepmatic/examples/redundant-bor.png
Nick Fitzgerald de9fc63009 peepmatic: Introduce the main peepmatic crate
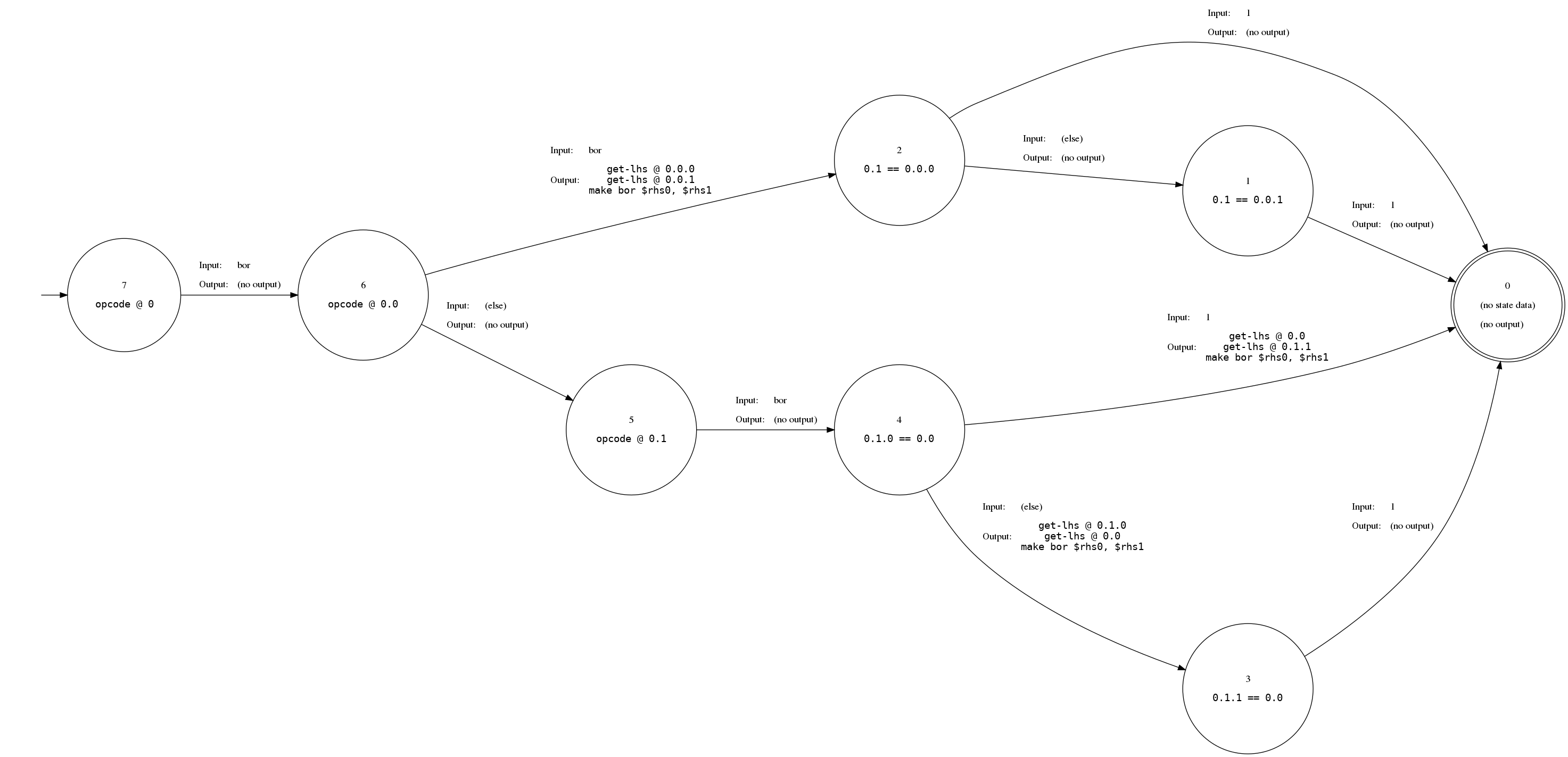
Peepmatic is a DSL for peephole optimizations and compiler for generating
peephole optimizers from them. The user writes a set of optimizations in the
DSL, and then `peepmatic` compiles the set of optimizations into an efficient
peephole optimizer:

```
DSL ----peepmatic----> Peephole Optimizer
```

The generated peephole optimizer has all of its optimizations' left-hand sides
collapsed into a compact automata that makes matching candidate instruction
sequences fast.

The DSL's optimizations may be written by hand or discovered mechanically with a
superoptimizer like [Souper][]. Eventually, `peepmatic` should have a verifier
that ensures that the DSL's optimizations are sound, similar to what [Alive][]
does for LLVM optimizations.

[Souper]: https://github.com/google/souper
[Alive]: https://github.com/AliveToolkit/alive2
2020-05-14 07:50:58 -07:00

220 KiB
2946x1423px

/T0b1/wasmtime/raw/commit/33e0d056453ee1cb66bf210f21b786f0f7ed70ab/cranelift/peepmatic/examples/redundant-bor.png