About
Peepmatic is a DSL for peephole optimizations and compiler for generating
peephole optimizers from them. The user writes a set of optimizations in the
DSL, and then peepmatic compiles the set of optimizations into an efficient
peephole optimizer:
DSL ----peepmatic----> Peephole Optimizer
The generated peephole optimizer has all of its optimizations' left-hand sides collapsed into a compact automata that makes matching candidate instruction sequences fast.
The DSL's optimizations may be written by hand or discovered mechanically with a
superoptimizer like Souper. Eventually, peepmatic should have a verifier
that ensures that the DSL's optimizations are sound, similar to what Alive
does for LLVM optimizations.
Currently, peepmatic is targeting peephole optimizers that operate on
Cranelift's clif intermediate representation. The intended next target is
Cranelift's new backend's "vcode" intermediate representation. Supporting
non-Cranelift targets is not a goal.
Example
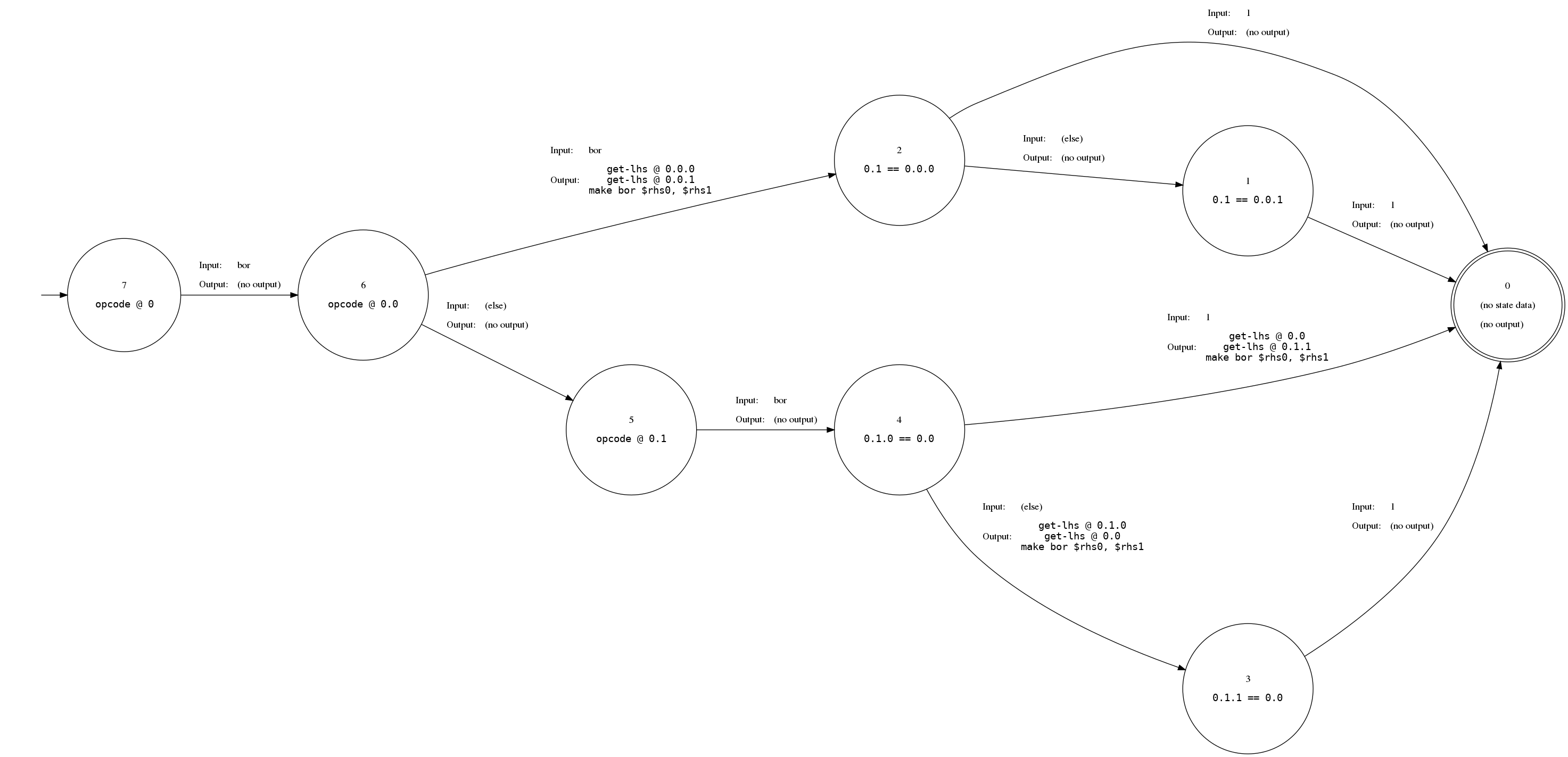
This snippet of our DSL describes optimizations for removing redundant bitwise-or instructions that are no-ops:
(=> (bor $x (bor $x $y))
(bor $x $y))
(=> (bor $y (bor $x $y))
(bor $x $y))
(=> (bor (bor $x $y) $x)
(bor $x $y))
(=> (bor (bor $x $y) $y)
(bor $x $y))
When compiled into a peephole optimizer automaton, they look like this:
A DSL for Optimizations
A single peephole optimization has two parts:
- A left-hand side that describes candidate instruction sequences that the optimization applies to.
- A right-hand side that contains the new instruction sequence that replaces old instruction sequences that the left-hand side matched.
A left-hand side may bind sub-expressions to variables and the right-hand side may contain those bound variables to reuse the sub-expressions. The operations inside the left-hand and right-hand sides are a subset of clif operations.
Let's take a look at an example:
(=> (imul $x 2)
(ishl $x 1))
As you can see, the DSL uses S-expressions. (S-expressions are easy to parse and
we also have a bunch of nice parsing infrastructure for S-expressions already
for our wat and wast crates.)
The left-hand side of this optimization is (imul $x 2). It matches integer
multiplication operations where a value is multiplied by the constant two. The
value multiplied by two is bound to the variable $x.
The right-hand side of this optimization is (ishl $x 1). It reuses the $x
variable that was bound in the left-hand side.
This optimization replaces expressions of the form x * 2 with x << 1. This
is sound because multiplication by two is the same as shifting left by one for
binary integers, and it is desirable because a shift-left instruction executes
in fewer cycles than a multiplication.
The general form of an optimization is:
(=> <left-hand-side> <right-hand-side>)
Variables
Variables begin with a dollar sign and are followed by lowercase letters,
numbers, hyphens, and underscores: $x, $y, $my-var, $operand2.
Left-hand side patterns may contain variables that match any kind of sub-expression and give it a name so that it may be reused in the right-hand side.
;; Replace `x + 0` with simply `x`.
(=> (iadd $x 0)
$x)
Within a pattern, every occurrence of a variable with the same name must match
the same value. That is (iadd $x $x) matches (iadd 1 1) but does not match
(iadd 1 2). This lets us write optimizations such as this:
;; Xor'ing a value with itself is always zero.
(=> (bxor $x $x)
(iconst 0))
Constants
We've already seen specific integer literals and wildcard variables in patterns,
but we can also match any constant. These are written similar to variables, but
use uppercase letters rather than lowercase: $C, $MY-CONST, and $OPERAND2.
For example, we can use constant patterns to combine an iconst and iadd into
a single iadd_imm instruction:
(=> (iadd (iconst $C) $x)
(iadd_imm $C $x))
Nested Patterns
Patterns can also match nested operations with their own nesting:
(=> (bor $x (bor $x $y))
(bor $x $y))
Preconditions and Unquoting
Let's reconsider our first example optimization:
(=> (imul $x 2)
(ishl $x 1))
This optimization is a little too specific. Here is another version of this optimization that we'd like to support:
(=> (imul $x 4)
(ishl $x 2))
We don't want to have to write out all instances of this general class of optimizations! That would be a lot of repetition and could also bloat the size of our generated peephole optimizer's matching automata.
Instead, we can generalize this optimization by matching any multiplication by a
power of two constant C and replacing it with a shift left of log2(C).
First, rather than match 2 directly, we want to match any constant variable C:
(imul $x $C)
Note that variables begin with lowercase letters, while constants begin with
uppercase letters. Both the constant pattern $C and variable pattern $x will
match 5, but only the variable pattern $x will match a whole sub-expression
like (iadd 1 2). The constant pattern $C only matches constant values.
Next, we augment our left-hand side's pattern with a precondition that the
constant $C must be a power of two. Preconditions are introduced by wrapping
a pattern in the when form:
;; Our new left-hand side, augmenting a pattern with a precondition!
(when
;; The pattern matching multiplication by a constant value.
(imul $x $C)
;; The precondition that $C must be a power of two.
(is-power-of-two $C))
In the right-hand side, we use unquoting to perform compile-time evaluation
of log2($C). Unquoting is done with the $(...) form:
;; Our new right-hand side, using unqouting to do compile-time evaluation of
;; constants that were matched and bound in the left-hand side!
(ishl $x $(log2 $C))
Finally, here is the general optimization putting our new left-hand and right-hand sides together:
(=> (when (imul $x $C)
(is-power-of-two $C))
(ishl $x $(log2 $C)))
Bit Widths
Similar to how Cranelift's instructions are bit-width polymorphic, peepmatic
optimizations are also bit-width polymorphic. Unless otherwise specified, a
pattern will match expressions manipulating i32s just the same as expressions
manipulating i64s, etc... An optimization that doesn't constrain its pattern's
bit widths must be valid for all bit widths:
- 1
- 8
- 16
- 32
- 64
- 128
To constrain an optimization to only match i32s, for example, you can use the
bit-width precondition:
(=> (when (iadd $x $y)
(bit-width $x 32)
(bit-width $y 32))
...)
Alternatively, you can ascribe a type to an operation by putting the type inside curly brackets after the operator, like this:
(=> (when (sextend{i64} (ireduce{i32} $x))
(bit-width $x 64))
(sshr (ishl $x 32) 32))
Implementation
Peepmatic has roughly four phases:
- Parsing
- Type Checking
- Linearization
- Automatization
(I say "roughly" because there are a couple micro-passes that happen after linearization and before automatization. But those are the four main phases.)
Parsing
Parsing transforms the DSL source text into an abstract syntax tree (AST).
We use the wast crate. It gives us nicely formatted errors with source
context, as well as some other generally nice-to-have parsing infrastructure.
Relevant source files:
src/parser.rssrc/ast.rs
Type Checking
Type checking operates on the AST. It checks that types and bit widths in the optimizations are all valid. For example, it ensures that the type and bit width of an optimization's left-hand side is the same as its right-hand side, because it doesn't make sense to replace an integer expression with a boolean expression.
After type checking is complete, certain AST nodes are assigned a type and bit width, that are later used in linearization and when matching and applying optimizations.
We walk the AST and gather type constraints. Every constraint is associated with
a span in the source file. We hand these constraints off to Z3. In the case that
there are type errors (i.e. Z3 returns unsat), we get the constraints that are
in conflict with each othe via z3::Solver::get_unsat_core and report the type
errors to the user, with the source context, thanks to the constraints'
associated spans.
Using Z3 not only makes implementing type checking easier than it otherwise would be, but makes it that much easier to extend type checking with searching for counterexample inputs in the future. That is, inputs for which the RHS is not equivalent to the LHS, implying that the optimization is unsound.
Relevant source files:
src/verify.rs
Linearization
Linearization takes the AST of optimizations and converts each optimization into a linear form. The goal is to make automaton construction easier in the automatization step, as well as simplifying the language to make matching and applying optimizations easier.
Each optimization's left-hand side is converted into a sequence of
- match operation,
- path to the instruction/value/immediate to which the operation is applied, and
- expected result of the operation.
All match operations must have the expected result for the optimization to be applicable to an instruction sequence.
Each optimization's right-hand side is converted into a sequence of build actions. These are commands that describe how to construct the right-hand side, given that the left-hand side has been matched.
Relevant source files:
src/linearize.rssrc/linear_passes.rscrates/runtime/src/linear.rs
Automatization
Automatization takes a set of linear optimizations and combines them into a transducer automaton. This automaton is the final, compiled peephole optimizations. The goal is to de-duplicate as much as we can from all the linear optimizations, producing as compact and cache-friendly a representation as we can.
Plain automata can tell you whether it matches an input string. It can be thought of as a compact representation of a set of strings. A transducer is a type of automaton that doesn't just match input strings, but can map them to output values. It can be thought of as a compact representation of a dictionary or map. By using transducers, we de-duplicate not only the prefix and suffix of the match operations, but also the right-hand side build actions.
Each state in the emitted transducers is associated with a match operation and path. The transitions out of that state are over the result of the match operation. Each transition optionally accumulates some RHS build actions. By the time we reach a final state, the RHS build actions are complete and can be interpreted to apply the matched optimization.
The relevant source files for constructing the transducer automaton are:
src/automatize.rscrates/automata/src/lib.rs
The relevant source files for the runtime that interprets the transducers and applies optimizations are:
crates/runtime/src/optimizations.rscrates/runtime/src/optimizer.rs
References
I found these resources helpful when designing peepmatic:
-
Extending tree pattern matching for application to peephole optimizations by van Oirschot
-
Interpreted Pattern Match Execution for MLIR by Jeff Niu
-
Direct Construction of Minimal Acyclic Subsequential Transducers by Mihov and Maurel
-
Index 1,600,000,000 Keys with Automata and Rust and the
fstcrate by Andrew Gallant
Acknowledgments
Thanks to Jubi Taneja, Dan Gohman, John Regehr, and Nuno Lopes for their input in design discussions and for sharing helpful resources!
